Instance Verification Kit (IVK)
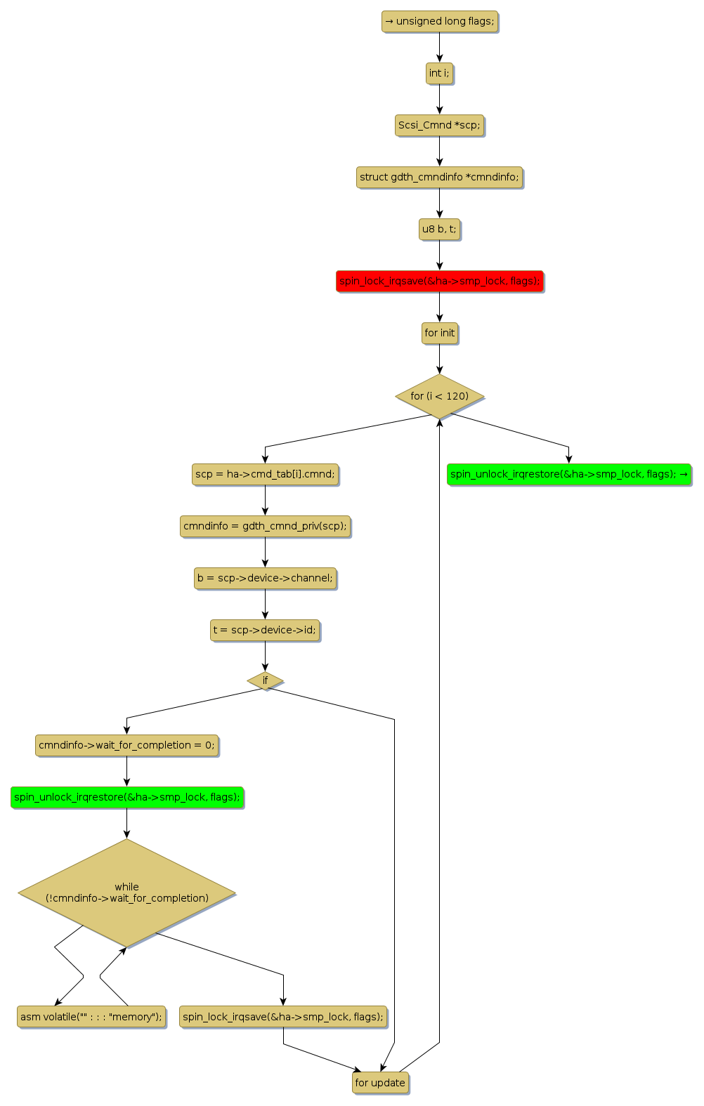
spin lock @ [22306+40+/linux-3.19-rc1/drivers/scsi/gdth_proc.c]
Instance Signature: smp_lock
|
The Matching Pair Graph:
|
|
Function Name
|
Control Flow Graph (CFG)
|
Events Flow Graph (EFG)
|
Source Correspondence
|
|
gdth_wait_completion
|
|
|
[22136+20+/linux-3.19-rc1/drivers/scsi/gdth_proc.c]
|